各会员单位:
由成都市锦江区医学会联办的《从“毛估”到“精算”:DRG/DIP科室盈亏分析与成本管控实战》学术会将于2026年4月18-19日在成都召开。现将有关事项通知如下:
一、【培训地点】成都市金开国际公寓酒店(成都市青羊区北大街2号)。
二、【培训时间】2026年4月18日-4月19日
会议时间 | 上午 | 下午 |
4月18日 | 09:30-12:00 | 14:00-17:00 |
4月19日 | 09:00-12:00 |
三、【培训费用】全场通票1580元/人,锦江区医学会会员单位免费参加。(交通食宿自理)
四、【培训对象】
业务相关负责人。
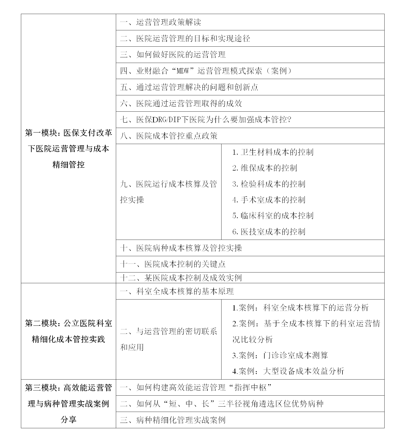
五、【培训内容】

六、【师资介绍】
任俐:正高级会计师,成都市第三人民医院原总会计师(曾任成都市多家大型三甲综合医院总会计师)。曾任四川省财政厅正高级会计师专家评委、四川省卫生经济学会副会长、四川省医院协会医院运营管理分会副秘书长、成都卫生经济学会副会长。2025年编著出版了《公立医院运营管理实战-100个实操案例》得到了畅销和业内的一致好评。
高写庭:高级会计师,中国注册会计师、注册税务师。四川省卫生经济学会理事,成都市卫生经济学会理事。参与《公立医院运营管理实战——100个实操案例》一书写作,研究中国卫生经济学会课题《公立医院内部运营管理组织实施工作指南研究》《公立医院业财融合实践路径探索》,获中国卫生经济学会第二十三自主研究课题奖。
张玉勋:成都市第三人民医院改革创新与运营拓展部副部长,统计师,四川省康复医学会青年综合专业委员会副主任委员,四川省卫生经济学会理事,成都高新医学会运营管理专业委员会委员。曾荣获四川省卫生经济学会课题一等奖,国家卫生健康委“数说健康”征文比赛优秀奖,中国医院杂志“2022年医院高质量发展下创新管理与精益运营典型案例优秀案例奖”,中国医院院长杂志“公立医院高质量发展标杆案例奖”、第八季中国医院管理奖区域优秀奖,参与研究中国卫生经济学会重点研究课题2项,发表论文多篇。
七、【联系方式】
联系人:沈老师;电话:028-84470907;
报名邮箱:shendjvhw@qq.com;
报名截止时间:请于2026年4月13日16:00前,将回执表(见附件)发送至邮箱。
成都市锦江区医学会
2026年4月7日


